托克逊县人民政府
政府信息公开
政策
政府文件
政府办文件
规范性文件
政策解读
国务院文件
自治区文件
政府信息公开指南
政府信息公开制度
法定主动公开内容
本地概况
领导信息
机构职能
权责清单
会议信息
建议提案
财政公开
+
财政信息
预决算
采购招投标
地方政府债务信息
财政直达资金
行政事业性收费
政务公开标准目录
重点领域信息公开
+
涉农补贴
食药安全
行政处罚案件公示
医疗卫生(疫情防控)
生态环境
保障性住房
重点工程
安全生产
稳岗就业
社会保障(社会救助)
公共服务
文化旅游
规划信息
减税降费
招录招聘
乡村振兴
养老服务
公共企事业单位信息
房屋征收
交通运输
水利领域
自然资源
重大决策预公开
网站工作年度报表
统计信息
教育信息
人事信息
行政许可/行政处罚
+
行政许可事项清单
行政许可公示信息
行政处罚公示信息
其他对外管理服务信息
工作报告
双随机、一公开
政府信息公开年报
县本级
各部门
依申请公开
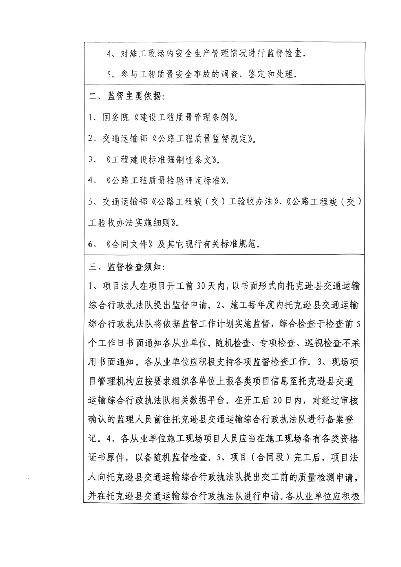
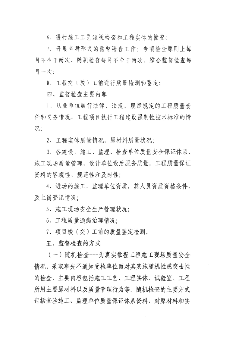
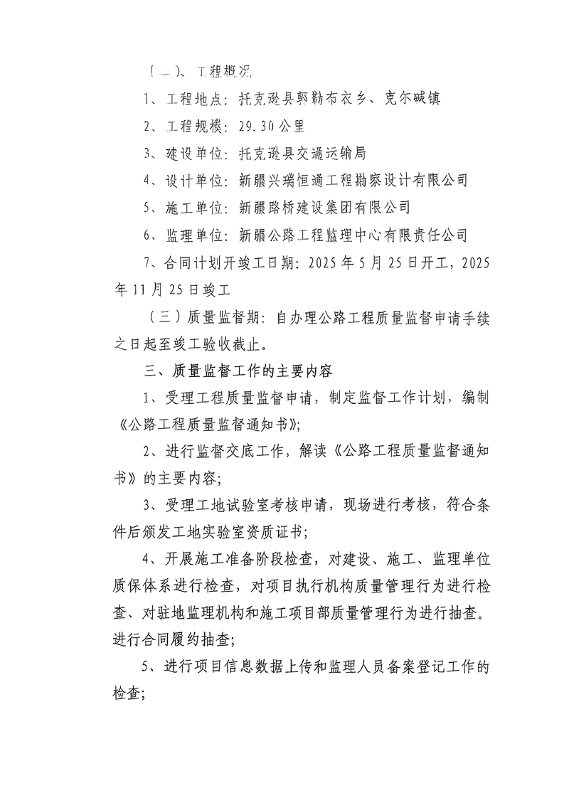
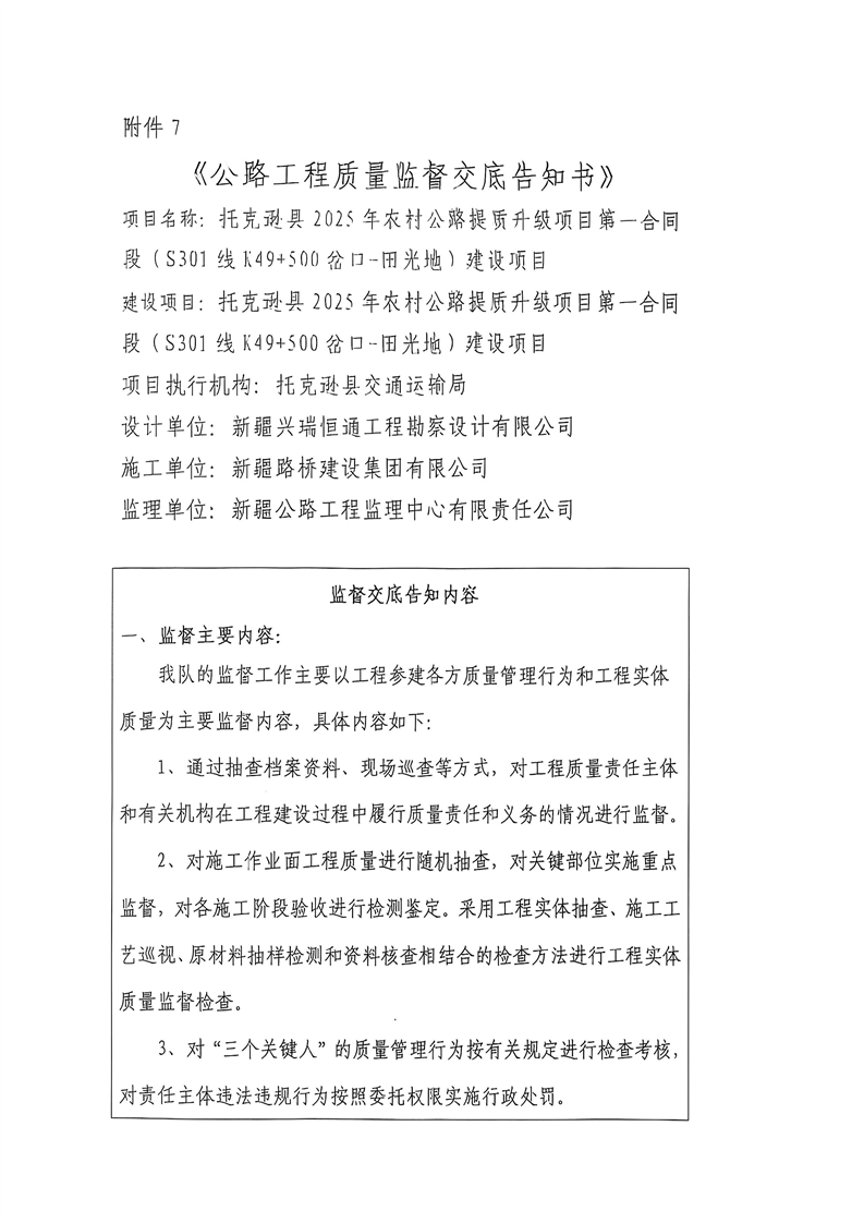
2025年提质升级第一合同段公路工程质量监督通知书
发布时间:
2025-11-27
浏览次数:
【字体:
大
中
小
】
相关链接:
附件下载: